化妝品檢驗項目詳解
在中國,根據《化妝品監督管理條例》和《GB/T 37625-2019 化妝品檢驗規則》,化妝品在上市銷售之前需要進行一系列的檢驗。化妝品檢驗主要分為定型檢驗、出廠檢驗和型式檢驗。下面將對各項檢驗項目進行詳細介紹。
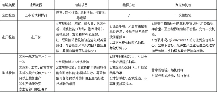
1. 定型檢驗
定型檢驗是在產品開發階段進行的檢驗,其目的是確認試制樣品是否達到產品標準或技術條件。在定型檢驗中,涉及到感官、理化性能、衛生指標、可靠性和毒理學等方面的檢驗。這是一次性檢驗,不需要抽樣。
2. 出廠檢驗
出廠檢驗是指化妝品出廠前由生產企業的檢驗人員按照化妝品產品標準要求逐批進行的檢驗。只有通過出廠檢驗并檢驗合格的產品才能夠進行銷售。出廠檢驗項目分為常規檢驗項目和非常規檢驗項目。
常規檢驗項目包括感官、理化性能指標(除耐熱和耐寒)、凈含量、包裝外觀要求以及菌落總數、霉菌和酵母菌總數等衛生指標。而非常規檢驗項目則主要針對耐熱性能和耐寒性能以及除菌落總數、霉菌和酵母菌總數外的其他衛生指標進行檢驗。
在一定周期內,根據風險評估結果,必要時需要進行適當頻次的檢驗、試驗、驗證和確認活動。如果已經積累了相關數據證明其適用性,可以豁免部分常規檢驗項目(菌落總數、霉菌和酵母菌總數除外)。如果非常規檢驗項目無法在企業自行進行檢驗,可以委托取得資質認定的檢驗檢測機構進行檢驗。
3. 型式檢驗
型式檢驗是每年至少一次的檢驗項目,主要針對同一配方的產品。型式檢驗包括常規檢驗項目和非常規檢驗項目。型式檢驗的情況包括以下幾種:
a) 當原料、工藝、配方發生重大改變時;
b) 化妝品首次投產或停產6個月以上后恢復生產時;
c) 生產場所改變時;
d) 主管部門提出進行型式檢驗要求時。
型式檢驗應按照產品執行標準中的全項進行檢驗,重要性不亞于出廠檢驗。
總結起來,化妝品檢驗涵蓋了感官、理化性能、衛生指標、可靠性、毒理學以及包裝外觀要求等各個方面。不同階段的檢驗項目和要求有所不同,但都旨在確保化妝品的質量和安全性。化妝品生產企業需要建立滿足出廠檢驗的實驗室,并具備出廠檢驗能力。對于非常規檢驗項目,可以委托資質認定的檢驗檢測機構進行檢驗,確保產品符合相關標準和法規的要求。
|
序號 |
檢測項目名稱 |
技 術 規 格 |
規格 |
備注 |
|
化妝品金標檢測卡 |
||||
|
1. |
化妝品甲砜霉素檢測卡 |
化妝品,消線:100 ppb |
20片/盒 |
膠體金法 |
|
2. |
化妝品氯霉素檢測卡(去痘) |
化妝品,消線:2ppb |
20片/盒 |
膠體金法 |
|
3. |
化妝品卡那霉素檢測卡(去痘) |
化妝品中卡那霉素 |
20片/盒 |
膠體金法 |
|
4. |
化妝品四環素檢測卡(去痘) |
化妝品,消線:100ppb |
20片/盒 |
膠體金法 |
|
5. |
化妝品黃胺類檢測卡(去痘) |
化妝品,消線:2ppb |
20片/盒 |
膠體金法 |
|
6. |
化妝品林可素檢測卡(去痘) |
化妝品,消線:5ppb |
20片/盒 |
膠體金法 |
|
7. |
化妝品大觀霉素檢測卡(去痘) |
化妝品中大觀霉素 |
20片/盒 |
膠體金法 |
|
8. |
化妝品慶大霉素檢測卡 |
化妝品,消線:100ppb |
20片/盒 |
膠體金法 |
|
9. |
化妝品新霉素檢測卡(去痘) |
化妝品,比色:50ppb |
20片/盒 |
膠體金法 |
|
10. |
化妝品鏈霉素檢測卡(去痘) |
化妝品,消線:30ppb |
20片/盒 |
膠體金法 |
|
11. |
化妝品內酰胺類檢測卡(去痘) |
化妝品中內酰胺類 |
20片/盒 |
膠體金法 |
|
12. |
化妝品已希雌酚檢測卡(嫩白) |
化妝品,消線:1ppb |
20片/盒 |
膠體金法 |
|
13. |
化妝品地塞米松檢測卡(去痘) |
化妝品,比色:0.2ppb |
20片/盒 |
膠體金法 |
|
14. |
化妝品雌二醇檢測卡(嫩白) |
化妝品消線:10ppb |
20片/盒 |
膠體金法 |
|
15. |
化妝品雌三醇檢測卡(嫩白) |
化妝品消線:5ppb |
20片/盒 |
膠體金法 |
|
16. |
雌酮快速檢測卡 |
化妝品快速檢測卡5ppm |
20片/盒 |
膠體金法 |
|
17. |
化妝品糖皮質激素檢測卡(嫩白) |
化妝品,消線:1ppb |
20片/盒 |
膠體金法 |
|
18. |
化妝品甲硝唑(硝基咪唑)檢測卡 |
祛痘、抑制粉刺類甲硝唑、奧硝唑、替硝唑等成分,比色:200ppb |
20片/盒 |
膠體金法 |
|
19. |
化妝品重金屬鉛檢測卡 |
化妝品快速檢測卡 |
20片/盒 |
膠體金法 |
|
20. |
化妝品重金屬鎘檢測卡 |
化妝品快速檢測卡 |
20片/盒 |
膠體金法 |
|
21. |
重金屬汞檢測卡 |
化妝品,比色:1ppm |
20片/盒 |
膠體金法 |
|
22. |
重金屬銅檢測卡 |
化妝品,比色:1ppm |
20片/盒 |
膠體金法 |
|
23. |
賽庚啶檢測卡(抗過敏) |
化妝品,比色:10ppb |
20片/盒 |
膠體金法 |


脫氫乙酸鈉膠體金檢測卡
磷酸鹽(保水劑)檢測儀
磷酸鹽(保水劑)快速檢測試劑盒
肉類安全檢測儀
多參數水質快速檢測儀
抗生素殘留快速檢測儀
熒光增白劑檢測儀
在線紅外水分儀
近紅外全光譜水分儀
農藥殘留檢測卡(膠體金法)
卡爾-費休電量法水分儀
烘干法水分測定儀
藥物殘留快速檢測儀
瘦肉精快速檢測儀
明礬(鋁、硫酸鋁鉀)檢測試劑盒
水分快速測定儀
手持式ATP熒光檢測儀
ATP生物熒光檢測儀
食用油品質快速檢測儀
食品色素檢測儀
金標讀數儀
熒光定量分析儀
農藥殘毒檢測儀
食物中毒檢測箱
全能型食品安全檢測箱
農藥殘留檢測試劑盒(紙片法)
脫氫乙酸鈉檢測儀
苯甲酸鈉含量檢測試劑盒
過氧化氫(雙氧水)檢測試劑盒
六通道多功能食品安全檢測儀
醬油氨基酸態氮檢測儀
重金屬鉛快速檢測卡
橡膠固含量檢測儀
膠體金水產品藥物殘留檢測儀
全自動微量水分測定儀
赭曲霉毒素A檢測儀
病害肉檢測儀
SF-60鹵素水分測定儀
農藥殘留檢測試劑盒
動物疫病檢測儀
依維柯食品質量安全檢測車
抗生素藥物殘留檢測儀
黃曲霉毒素檢測儀
T-2毒素檢測儀
嘔吐毒素熒光定量檢測儀
真菌毒素熒光定量檢測儀
農產品質量安全檢測儀
便攜式農藥殘留檢測儀
農藥殘留快速檢測卡
便捷式食品安全檢測儀
13560713862
微信客服
官方公眾號